English Version
首页
学校概况
学校简介
机构设置
党委班子
学院校区
党政部门
教学部门
川信视频
川信风光
专业设置
软件技术
大数据技术
人工智能技术应用
动漫制作技术
数字媒体技术
虚拟现实技术应用
区块链技术应用
物联网应用技术
旅游管理
应用电子技术
电子信息工程技术
计算机网络技术
云计算技术应用
信息安全技术应用
现代通信技术
现代移动通信技术
集成电路技术
电气自动化技术
智能控制技术
电梯工程技术
工业机器人技术
机电一体技术
数控技术
智能制造装备技术
模具设计与制造
机械制造及自动化
数字化设计与制造技术
新能源汽车技术
汽车检测与维修技术
大数据与会计
现代物流管理
智能机电技术
电子商务
招生就业
人才引进
信息公开
站点地图
党政部门
党政办公室
党委宣传统战部
党委组织部
党委教师工作部(人事处)
党委学生工作部(党委武装部)
纪委办公室(监察处)
院工会(离退工作处)
院团委(关工委)
教务处
发展规划处
科技与社会服务处
财务与资产管理处
招生就业处(招生)
招生就业处(就业)
后勤与基建管理处
数据与信息化处
保卫处
审计处
教学部门
软件学院
电子与物联网学院
网络与通信学院
智能控制学院
现代制造学院
数字经济学院
人文学院(国际教育中心)
马克思主义学院
产业部门
四川川信致远资产经营管理有限公司
专题网站
党务院务信息公开网
智慧图书馆
语言文字工作专题网站
智慧教育平台
创新创业网
友情链接
教育部
四川省教育厅
四川省经信厅
广元市教育局
首页
学校概况
专业设置
招生就业
信息公开
站点地图
首页:
新闻中心 >> 通知公告
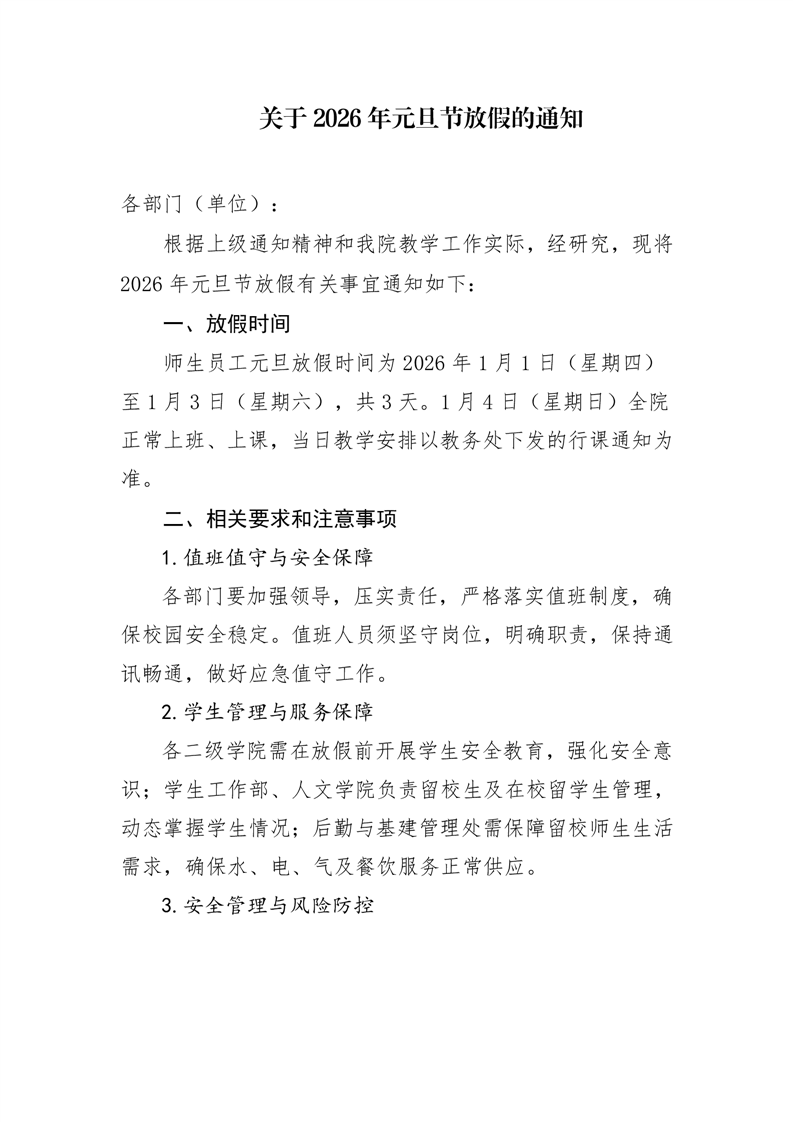
关于2026年元旦节放假的通知
作者: 发布时间:2025-12-29 浏览次数:8752 来源:党政办公室